2020-03-1610:59
來源: 冷凍食品網 發布者:編輯自2月中旬以來,隨著疫情逐漸得到控制,“復產復工”成為最重要的問題之一。在食品企業陸續復工的同時,散布在全國各地的冷凍食品批發市場也逐漸復工保證市場供應。
然而,由于凍品批發市場人員聚集,環境復雜,復工難度比較大,至今很多仍是部分復工,限制了營業時長或進出人數。
那么,哪些凍品市場復工了?冷食君簡單統計了部分復工的凍品批發市場名單,一起來看看吧!
1
維爾康、紅星冷鏈、四季水產物流港等
發布復工公告
1、河南中原四季水產物流港
作為中原地區最大的凍品批發市場,中原四季水產物流港為保證市場供應,于2月21日開始有條件陸續復工。隨后,各類速凍食品陸續進入全省各大超市、醫院、學校及各地市集貿市場,對平抑凍品價格,保證市場供應,起到了積極作用。

最近,隨著防控形勢的變化,中原四季水產物流港又調整了經營時間。
第二天,中原四季水產物流港再次發布通知,強化疫情期間的市場管理。

中原四季水產物流港(原鄭州水產大世界)是中原地區最大的水產批發市場,同時也是中西部地區最大的冷鏈、倉儲、物流中心,集海產品、淡水產品、畜禽類產品交易和加工為一體,目前已有水產商戶1000多家。四季水產物流港年水產交易額達200多億,產品輻射遼寧、山東、湖北、安徽、四川、陜西、山西、河北、重慶等十多個省份。
2、鄭州信基調味食品城
3月8日下午,河南增益信基供應鏈有限公司官微發布《致商戶朋友的一封公開信》。文中表示,在信基總公司的領導下,市場將分批開門營業:
第一批復工:春節期間沒有離開鄭州的商戶;時間:自2020年3月9日起
第二批復工:本省內的商戶;時間:另行通知
第三批復工:省外回來的商戶;時間:另行通知



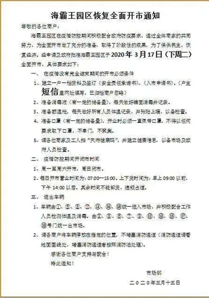
3、四川海霸王園區
3月13日,海霸王園區對外發布恢復全面開市的消息,通知顯示:“經申請及政府批準海霸王園區于2020年3月17日全面開市,具體營業時間為周一至周六每天7:00-15:00,上下貨時間為:早上9:00以前,下午14:00以后。其余時間不能卸貨,違規占道。”
通知全文如下:

4、濟南維爾康肉類水產批發市場
3月12日早,濟南維爾康集團對外發出通知,“自3月16日起市場交易大廳及二樓寫字間有限恢復開放,具體時間為周一至周六每天上午8:00-12:00。”
通知全文如下:

維爾康市場目前已成為山東省最大的肉類水產肉類批發市場,擁有3座交易大廳,經營面積超過9萬平方米,常駐商戶超過1200家,經營從業人員2萬人,冷庫群11座,冷藏儲存能力達到27萬噸,位居同行業前列,商品經營輻射全國各地。
5、紅星冷鏈(湖南)股份有限公司
湖南的紅星冷鏈市場也發布通知,“自2020年3月13日,紅星冷鏈市場恢復正常作息時間,即上午8:00~12:00,下午13:00~17:00。”
通知全文如下:

6、杭州冷凍食品交易市場
2月28日,杭州冷凍食品交易市場官微對外發布通知,“繼前期冷庫限時開放的基礎上從2月29日起,市場交易大廳開放,允許展樣,營業時間暫定為上午8:00至下午14:00”。
通知全文如下:
![1584328434348309.png D~EK]MB[${N$IL2PPQ`J)P0.png](/uploadfile/2020/03/16/1584328434348309.png)
此外,據冷食君了解,以下批發市場也已經開門營業:
1哈爾濱南極食品批發市場
2西安方欣食品有限公司冷凍廠
3河南萬邦國際農產品物流股份有限公司
4合肥市長江批發市場
5中部兩岸水產海鮮果蔬物流園
6蘇州肉食品市場
7杭州寶宏冷凍市場
8重慶白市驛市場
未列入名單的,歡迎到留言區補充~


300000+
凍品經銷商/渠道商/采購商50000+
凍品行業上下游企業100萬+
凍品人專屬平臺