2020-06-2416:07
來源: 冷凍食品網 發布者:編輯6月22日,海欣食品發布公告稱,擬在馬尾租賃廠房,設立生產分公司,緩解目前產能不足的問題。
一個月前,5月15日,安井食品的華南基地落戶廣東佛山,標志著其按照“銷地產”戰略完成了全國生產基地布局。
隨著火鍋料企業產銷量不斷增長,不少企業的產能開始受限,大力擴充產能成為必然。
1
| 最新 |
又落一子,海欣食品擬在馬尾設立分公司
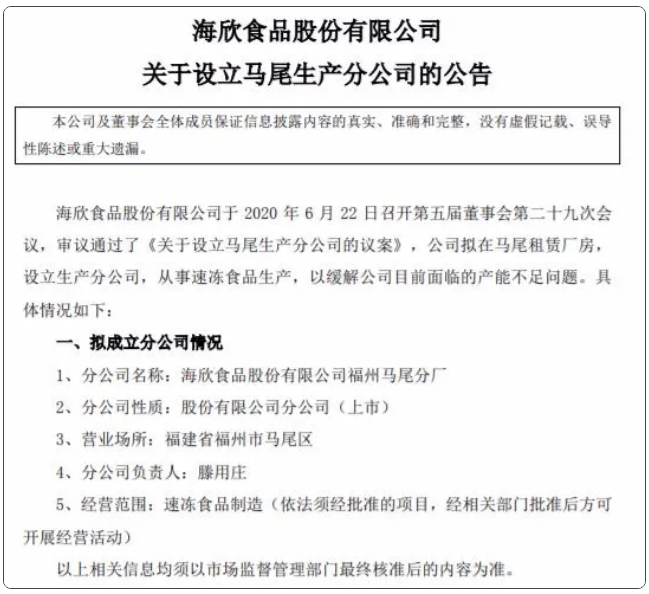
6月22日,海欣食品發布公告稱,董事會審議通過了《關于設立馬尾生產分公司的議案》,海欣食品擬在馬尾租賃廠房,設立生產分公司,從事速凍食品生產,以緩解公司目前面臨的產能不足問題。
![1593333173123092.png H})}G~PTK]_@0KEC@W00DLU.png](/uploadfile/2020/06/28/1593333173123092.png)
△圖片來源:海欣食品公告
海欣食品在公告中表示,公司在馬尾設立分公司,以廠房租賃的形式開展生產,可以較短時間有效增加公司產能,緩解產能不足壓力,有利于提高公司經營業績,符合公司業務及經營發展的需要。
本次租賃廠房并設立分公司進行生產經營,是公司對租賃形式擴充產能,解決產能瓶頸問題的探索和嘗試,未來公司將借鑒本次租賃廠房擴充產能的經驗,繼續以租賃形式增加產地布局,提高生產能力,做大公司規模,對公司發展具有積極意義。
2
| 回顧 |
為破解產能難題,曾收購魚極、長恒
海欣食品總部位于福州,周邊土地資源稀缺,再加上近年來產銷量增長,產能已接近飽和,所以為了緩解產能問題,不斷對魚極品牌、長恒食品完成收購。

△圖片來源:網絡
2014年,海欣食品斥資7545萬元收購“魚極”,后者原由臺灣佳福兄弟所持嘉興松村100%股權。這次收購,使海欣食品獲得了佳福兄弟在行業領先且難以模仿的“魚極”生產線,并承接了其原有的高端產品認知度與銷售網絡。海欣食品也由此開始布局中高端魚糜制品。近年來,海欣食品在高端領域持續發力,成為業績新亮點。
2018年,高端產品線為海欣食品貢獻了三成利潤。數據顯示,2019年上半年,公司高端系列魚極和精品合計實現營業收入1.36億元,同比增長41.82%,占整體收入的25%。
為解決公司產能瓶頸問題,公司又于2019年6月出資4,458萬元收購了福建長恒食品100%股權,取得其97.64畝土地使用權。
2019年11月,公司2019年第二次臨時股東大會批準了長恒食品總計6.86億的投資擴產方案。此外,經董事會審議批準,公司于2019年10月出資1,850萬元購得浙江省舟山市普陀經開區50畝工業用地,將用于擴產建設原材料魚漿生產基地。據公告,前述兩項固定資產投資預計將于2020年陸續開工,為公司提高產能和擴大規模打下堅實基礎。
冷食君了解到,目前,海欣食品在福建的福州金山、漳州東山,浙江的嘉興和舟山建有四個生產基地。
3
火鍋料企業加快產能擴張步伐
火鍋料企業擴大產能,既是企業自身發展需要,也是行業競爭加劇所致,無論是安井食品還是海欣食品,都一直在積極完善各自的產能布局。
先來看看安井食品。截至目前,安井食品已經在全國布局了8個生產基地、10座現代化工廠,包括福建廈門、江蘇無錫、江蘇泰州、遼寧鞍山、四川資陽、湖北潛江等生產基地和工廠。
尤其是今年5月15日落戶廣東佛山的華南基地,標志著安井食品按照“銷地產”戰略完成了全國生產基地布局。
![1593333200921113.png R6_WO2}8GYR[I}W}]SM@I83.png](/uploadfile/2020/06/28/1593333200921113.png)
△生產基地全國布局圖
據了解,安井食品華南生產基地選址在廣東省佛山市三水區,項目計劃總投資6億元人民幣,占地約118畝,主要建設速凍火鍋料車間、速凍面點車間、全自動立體冷庫和污水處理系統。該生產基地全部達產后,年產值預計達到15億元,形成年產10萬噸以上速凍食品生產規模,提供超過1500個就業崗位,是安井集團進一步擴大產能、提高市場占有率、提升規模效應的重要布局。
至于海欣食品,其擴充產能的步伐也一直未停。
海欣公告去年11月的公告顯示,隨著公司銷售收入的持續穩定增長,公司產能不足問題日益突出。今年5月11日,海欣食品在投資者互動平臺表示,2020年,公司繼續做大做強以海洋高值、低脂白色蛋白為代表的食品消費品板塊業務同時,還將逐步擴大產能生產。
來源:綜合(注:部分配圖來源于網絡,如有侵權請告知)


300000+
凍品經銷商/渠道商/采購商50000+
凍品行業上下游企業100萬+
凍品人專屬平臺