2021-01-2511:33
來源: 冷凍食品網 發布者:編輯21日,哈爾濱市新增新冠肺炎確診病例10例,均為黑龍江正大實業有限公司員工;新增31名無癥狀感染者中,28名為黑龍江正大實業有限公司員工,3名為該企業員工家屬。由哈爾濱市疾控中心專家指導在1月19日、20日又連續兩次對該企業食品廠采樣1650份,其中屠宰車間臟區走廊、凈區走廊和更衣室外環境、冷庫外環境和食品外包裝檢出陽性。
棗莊市市中區官方公眾號1月19日消息,1月18日晚,接山東省進口集裝箱疫情防控專班非冷鏈組《關于立即處置涉疫進口乳清粉的通知》,棗莊市市中區立即全面開展流行病學調查和溯源追蹤。調查追蹤顯示,位于棗莊市市中區孟莊鎮大郭莊村的山東久旭食品有限公司,公司倉庫3處進口乳清粉現場環境核酸樣本檢測呈陽性。
1月7日,北京瑞家食品有限公司檢測到1件公共衛生間男廁所地面涂抹標本核酸陽性。據報道,公司涉及的相關人員沒有檢出陽性,封存的食品、原材料及冷鏈外環境沒有查到新冠病毒污染的相關證據。
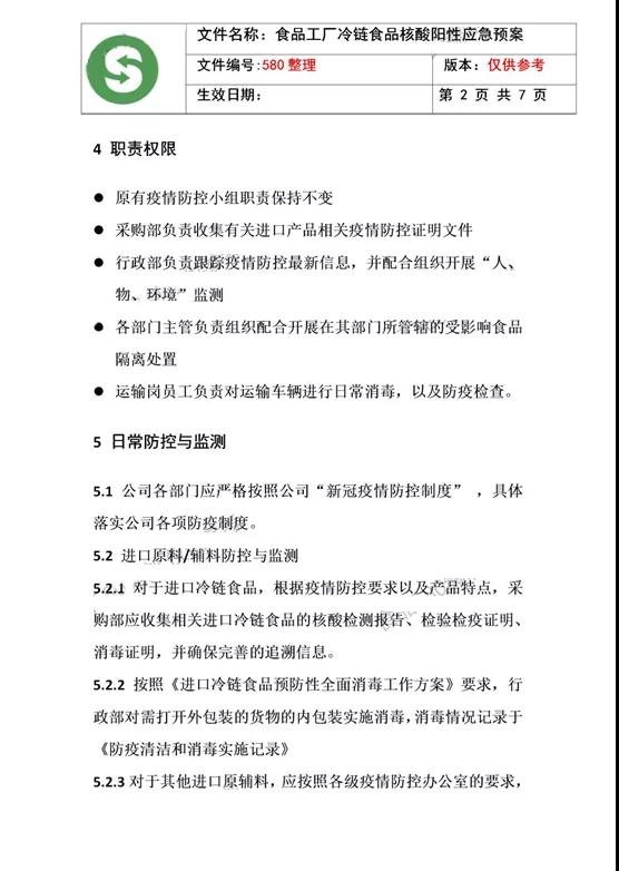
1月19日凌晨,日照市嵐山區疾控中心報告,在進口冷鏈食品常規抽檢中發現2份樣本外包裝核酸檢測陽性,市疾控中心復核陽性。經查,涉事冷鏈食品是河北一食品有限公司自巴基斯坦購進的凍三牙魚。
近期,多地在進口冷鏈食品外包裝樣品檢出新冠核酸陽性,加強進口冷鏈食品加工、儲藏、運輸、銷售等環節全鏈條管理已經成為全國各地面臨的共性問題。
工廠作為冷鏈食品的關鍵一環,從原料到產品的生產加工儲藏等都在此進行,而且中間涉及人員眾多,稍有不慎即會出現人或者物感染新冠病毒。
在疫情防控常態化之下,及時建立“食品工廠核酸陽性應急預案”,對于冷鏈食品企業乃至所有食品企業,均有一定的現實意義。
為此,有業內人士綜合國家相關防控指南及各省有關“新冠病毒核酸陽性食品處置指南”等要求,結合食品企業實際運行,編制了《食品工廠冷鏈食品核酸陽性應急預案》,以供大家參考。
【注意】本預案“僅供參考”,務必結合當地防疫要求和公司實際考慮!!!









300000+
凍品經銷商/渠道商/采購商50000+
凍品行業上下游企業100萬+
凍品人專屬平臺